반응형
FET로 SSR(전자릴레이)만들기 에서 N채널 FET로 전자릴레이를 만들어봤습니다.
하지만 FET를 이요한 전자릴레이의 경우 FET구동 전원과 FET 릴레이를 통과하는 전원단 간의 분리가 필요합니다.
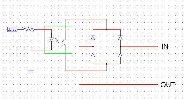
따라서 전원이 하나뿐일 경우 포토커플러를 사용하여 전자릴레이를 만들 수 있습니다.

왼쪽의 포토커플러가 ON이 되면 오른쪽에 있는 브릿지 다이오드의 IN과 OUT이 도통이 됩니다.
대신 단점이라면 브릿지 다이오드를 통과하면서 약 1.4볼트 정도 전압강하가 일어나게 됩니다.
1.4V의 전압강하가 크게 상관이 없는 용도라면 유용하게 사용할 수 있습니다.
반응형
'Study > HardWare' 카테고리의 다른 글
| 미세저항 측정방법(4-wire(kevin) resistance measuremen) (0) | 2022.11.02 |
|---|---|
| 스로틀레버의 원리 (0) | 2021.01.26 |
| TVS (Transient voltage suppressor) - diode (0) | 2020.09.24 |
| FET로 SSR(전자릴레이)만들기 (0) | 2020.09.19 |
| 돌입전류 측정방법(with 오실로스코프) (2) | 2020.09.09 |