TVS는 과도전압 억제기라는 뜻으로 전자쪽에서는
서지나 ESD같은 일시적으로 흐르는 엄청 큰 전압으로 부터 회로를 보호하는 것을 뜻합니다.

TVS 다이오드는 이 과도전압을 억제하는 다이오드를 말하는데
TVS 다이오드와 비슷한 개념을 가지고 있는 소자로는
MOV(Metal-oxide Varistor). Avalanche diode, Zener diode, Gas discharge tube 등이 있습니다.
각 소자들의 비교표입니다.

TVS 다이오드는 1A~15kA의 비교적 작지만 1ps의 아주 빠른 응답속도를 가지고 있습니다.
주로 통신라인에 사용합니다.
MOV의 경우 70kA 매우 큰 서지방지능력으로 전원단에 사용되는 것과 비교됩니다.

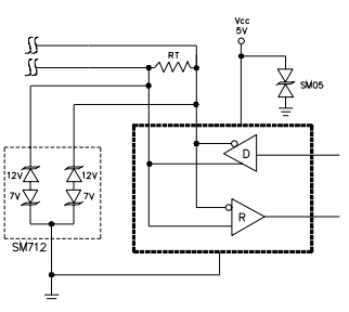
TVS 다이오드의 연결방법으로는 주로 통신선 라인사이에 연결을 하고, 그라운드를 공통으로 묶어줍니다.

TI의 TPD2E007의 경우 IEC 61000-4-2 Level 4와 IEC 61000-4-5를 만족하며 RS-232, RS-485 모두 사용하다고 나옵니다.
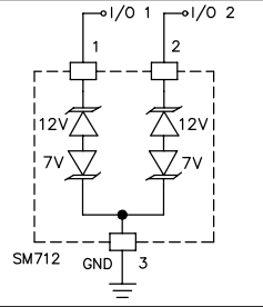
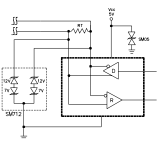
하지만 RS-485용으로는 Semtech의 SM712가 많이 사용되는것 같습니다.

SM712의 경우 -7V~12V라인을 보호할 수 있게 되어있어 712인듯 합니다.

스펙을 보시면 IEC 61000-4-4가 더 추가되어 있습니다.

TVS의 연결은 485+와 485- 라인 사이와 그라운드로 연결하면 됩니다.
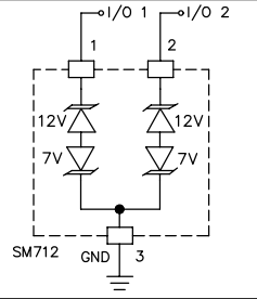
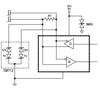
마지막으로 CAN용 TVS 다이오드입니다.

CAN용 TVS다이오드 마찬가지로 비슷한 구조를 하고 있습니다.

스펙또한 RS232용과 비슷합니다.

연결은 마찬가지로 CAN-H와 CAN-L 사이에 연결하시고, 그라운드에 연결하시면 됩니다.
'Study > HardWare' 카테고리의 다른 글
| 스로틀레버의 원리 (0) | 2021.01.26 |
|---|---|
| 포토커플러와 브릿지다이오드로 SSR(전자릴레이)만들기2 (0) | 2020.11.11 |
| FET로 SSR(전자릴레이)만들기 (0) | 2020.09.19 |
| 돌입전류 측정방법(with 오실로스코프) (2) | 2020.09.09 |
| 정전류회로 for LED Driver (0) | 2020.09.03 |