반응형
TP4056은 배터리를 쓰는 제품의 충전을 위한 가장 저렴한 IC 입니다.

인터넷에서는 충전 쪽보드가 1100원정도 밖에 하지 않습니다.
IC는 더 저렴합니다.
주

개당 118원밖에 하지 않습니다.
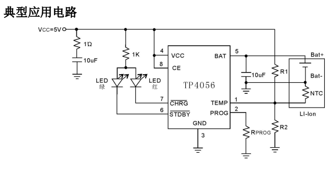
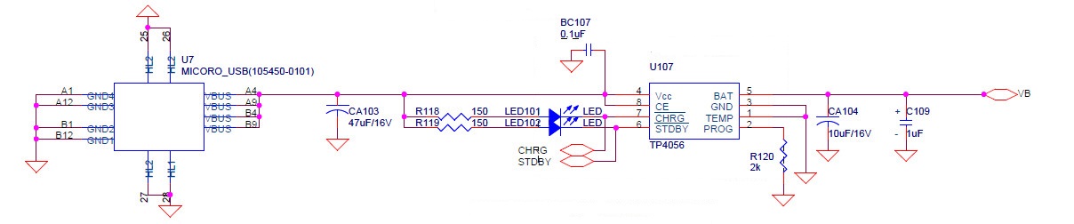
충전 회로도 데이터 시트를 보면 쉽게 구할 수 있습니다.

Rprog는 충전전류를 설정하는 저항입니다.

위 그림과 같이 저항값에 따라 전류값을 정할 수 있으며 최대 충전전류는 1A입니다.
그리고 왼쪽의 그림은 LED 인디게이터인데, 충전중일땐 CHRG가 LOW 떨어지고,
충전이 완료되면 STDBY가 LOW로 떨어집니다.
즉 CHRG쪽에 Red LED, STDBY쪽에 Green LED를 연결해 놓으면 충전여부를 알 수 있습니다.
또한 충전기가 연결 안되어 있을경우나 배터리 온도가 너무 높거나 낮은 경우(온도센서 연결시)
LED가 모두 꺼집니다.
만약 MCU에서 충전여부를 확인할 경우 MCU에 연결을 해주시면 됩니다.

실제 구현한 회로 입니다.
TP4056의 CHRG와 STDBY를 MCU에 연결을 하고 MCU에서 각각의 GPIO를 읽어 상태를 알 수 있습니다.
void chk_batt(){
if(!(digitalRead(STANDby))&&(digitalRead(CHARGE))){ //충전완료
standbyState=true;
charState=false;
}else if((digitalRead(STANDby))&&(!(digitalRead(CHARGE)))){ //충전중
charState=true;
standbyState=false;
}else{ // 그외
charState=false;
standbyState=false;
}
}
코드는 위와같이 구현하면 충전중과 충전완료 그외의 상태를 구분할 수 있습니다.
반응형
'Study > HardWare' 카테고리의 다른 글
| 모터 선정과 감속기 선정 (3) | 2020.05.26 |
|---|---|
| 전원분리 IC Digital Isolator (ISO722x, Si862x) (0) | 2020.05.18 |
| CO2 센서 Trueyes TG100(Air Farm) (0) | 2019.05.07 |
| 프로그램 가능한 GUI LCD Nextion (0) | 2018.12.24 |
| AC용 포토커플러 P620(TLP620) (0) | 2018.08.31 |